湖北2021上半年72個裝配式建筑應用項目信息匯總
人氣:發表時間:2021-07-05
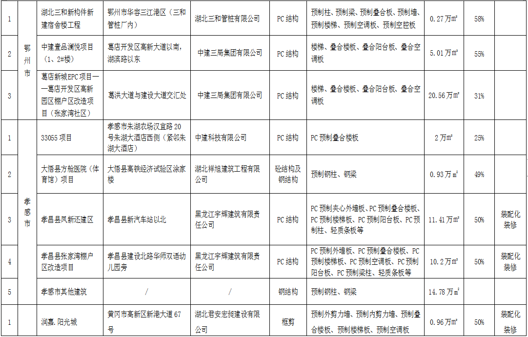
湖北省發布2021上半年裝配式建筑應用項目72個,其中,8個“其他建筑匯總項目”為武漢、十堰、襄陽、宜昌、荊州、孝感、黃岡、隨州等市州裝配式鋼結構工業建筑匯總信息。








博悅佳輕質隔墻板咨詢熱線:400-013-9278 、 18071719278(施先生)。
湖北省發布2021上半年裝配式建筑應用項目72個,其中,8個“其他建筑匯總項目”為武漢、十堰、襄陽、宜昌、荊州、孝感、黃岡、隨州等市州裝配式鋼結構工業建筑匯總信息。







